loading..

公告

位置: 首页 - 通知公告 - 公告 - 正文

公告

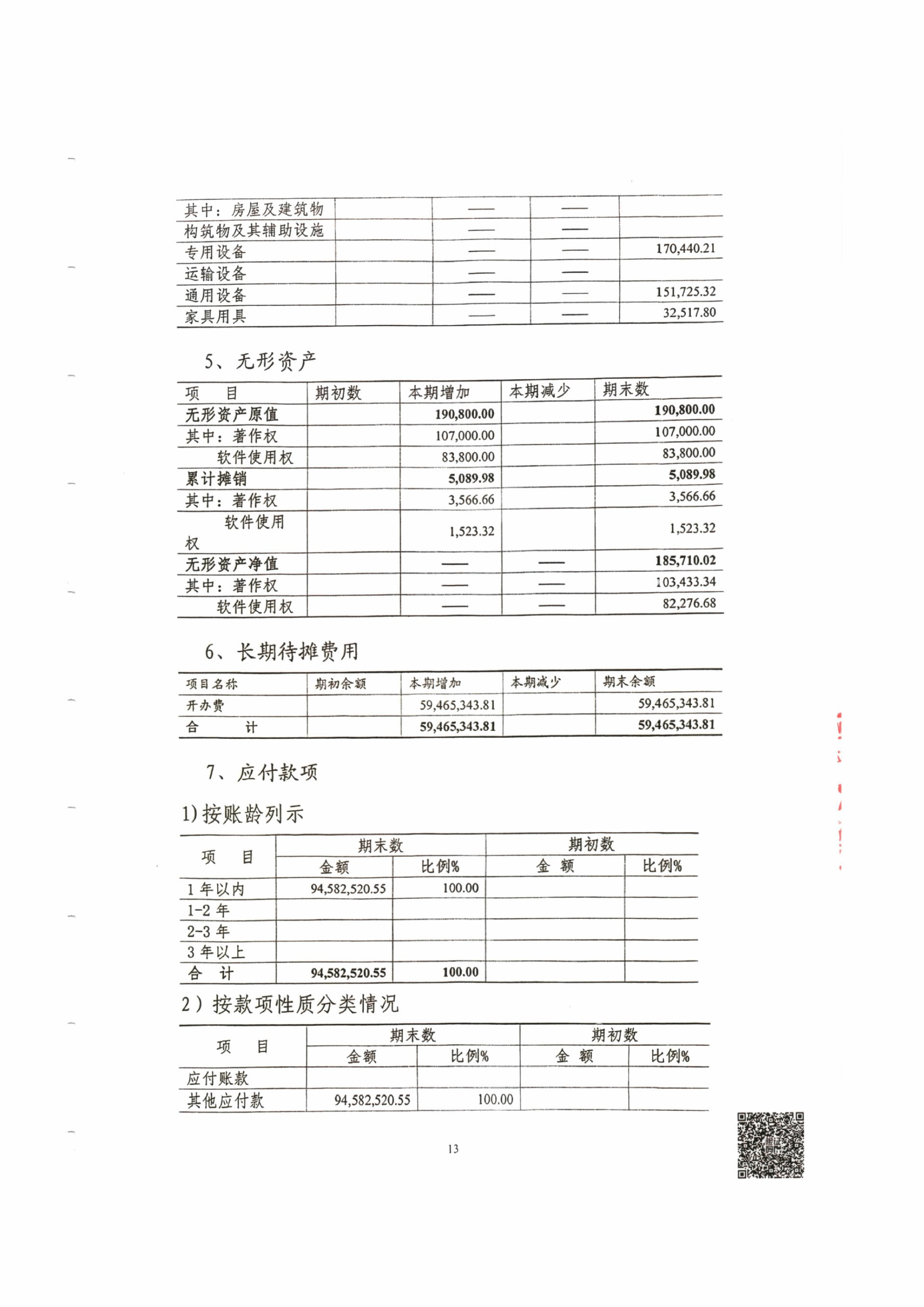
常德学院2025年度审计报告

时间:2026年04月08日 18:30




地         址:位于湖南省常德市武陵区高泗路806号

党   政  办电话 0736-7716609     传真 0736-7716617

招生咨询 :   电话 0736-7723666     电话 0736-7787666

常德学院 © 版权所有 湘ICP备2025120594号-1

湘公网安备 43070202000926号